“Fathers, do not embitter your children, or they will become discouraged.” - Colossians 3:21 (NIV)
As the hurricane season reaches the most active months, our services may be called on more and more. Ham radio is a very important service and has been called upon time and time again. If the call came in today would you answer or would you just turn away and let others handle it. Radio communications have been called to action all over the states this year alone. As I write this I hear of a tornado passing through Kansas, damage reports are coming in all over the state. Our great state may call on us again as the flooding in the western portion continues, will you be a part of the relief effort? I have started putting together a "to go" kit just in case I get the call, you can to.
It's that time again for the insurance to be paid. Several of the local repeaters are covered by this insurance. We need your help to keep this insurance in place and help protect and maintain our repeaters in the area. Donate today and show your support for a wonderful hobby and our local groups.

ARRL FIELD DAY 2019
Saturday, June 22nd and Sunday, June 23rd

Calling all radio amateurs, Field Day 2019 is rapidly approaching and a group of us will be meeting at the Lauderdale Emergency Services Building to participate in this event. This is a “group event” and everyone is welcome. Come fellowship with friends and family. This is an open event to everyone. All modes are welcome and we can put up an antenna for you and your radio or you can sit in on one of the ones we have setup. Hope to see you there.
73 Charles Grisham, KB5SZJ
Field Day is ham radio's open house. Every June, more than 40,000 operators throughout North America set up temporary transmitting stations in public places to demonstrate ham radio's science, skill and service to our communities. It combines public service, emergency preparedness, community outreach, and technical skills all in a single event. Field Day has been an annual event since 1933 and remains the most popular event in ham radio.
Hams will set up and operate radio stations to contact other hams throughout the US and Canada over a 24 hour period. If you are a newly licensed operator, be sure to make this event. It is a good idea to read over Field Day Rules before attending so you will have an idea of the proper operating procedures.
MARC Field day setup will begin on Saturday morning, June 22nd at LEMA office located at 2525 14th Street in Meridian. See map below.
Licensed Amateur Radio Operators in Lauderdale and surrounding counties or anyone wanting to learn more about this exciting and important means of emergency communication are invited. Please bring your own food and drinks.


2019 National Hurricane Conference
May 27, 2019
During the recent 2019 National Hurricane Conference which was held in New Orleans, April 22-25, a number of presentations were by Amateurs covering Amateur and Emergency/Disaster communications.
Four of those presentations stand out.
The presentation by Ken Graham, WX4KEG, Director National Hurricane Center, includes a very moving personal testimonial.
The presentation by K9VV, Fred Kleber, ARRL Section Manager, U. S. Virgin Islands, provides many details about amateur radio during and after the 2017 Hurricanes, Irma and Maria.
Also presentations by Bobby Graves, KB6HAV, Brandon, MS., long time Net Manager,
20 meter Hurricane Watch Net, and Bill Feist, WB8BZH, Jackson, MS., Salvation Army Disaster Services Liaison, were very informative.
The link for the entire 6 hour presentation is
http://www.nsradio.org/stream/
Search YouTube with a Browser other than Microsoft, such as Firefox or Chrome for the links to all the individual presentations.
FRED WB5BNV
BILLFRED5@AOL.COM
E. M. T. A. R. G. AND SAND POUNDERS GROUP

E. M. T. A. R. G. and Sand Pounders Group
The E. M. T. A. R. G. and Sand Pounders Group have communications systems in place for the upcoming hurricane season. We have a VHF packet system on 145.01. The BBS call is wb5bnv-13. Also the WB5BNV HF BPQ BBS is back on the air, 24/7, for the duration of hurricane season. Use RMS Express on 3586 dial.
WB5AKR continuously monitors 146.52 and CB channel 14.
Health and welfare messages will be accepted and placed on the national traffic system for delivery.
Fred, WB5BNV

Lauderdale Repeater Group w5LRG
146.970 - ki5fw/R (pl 100hz)
444.500 + w5LRG/R
145.410- no5c/R w/100hz tone access
GE to all: It is the time of year for both the Lauderdale Repeater Group and Meridian Amateur Radio Club to jointly pay for Liability Insurance to cover both groups and repeater sites. This year’s premium remains the same price of $325.00 for a one year policy. Both groups will pay half of the premium ($162.50 each). I urge everyone to help pay for this expense. If you use any one of / or both repeaters just remember these things do not stay on the air all by themselves. All donations will be greatly appreciated. Dennis NO5C
Contributions can be mailed to:
Lauderdale Repeater Group w5LRG
c/o: Dennis Carpenter
7760 Vanzyverden Road
Meridian, MS 39305

Learning about batteries
By Dan Romanchik, KB6NU
I often say that getting an amateur radio license is as much getting a license to learn as it is getting a license to operate on the amateur radio bands. Lately, I've been learning about batteries, LiPo batteries to be exact. It all started when I purchased a Morserino (http://morserino.info/).
The Morserino is a Morse Code learning aid that has a number of unique features. For example, in addition to helping you learn the characters, it's also supposed to help you learn how to copy in your head. It also has a built-in touch keyer function, and a LoRa interface that lets you send and receive code from other Morserino units.

I'll be writing more about the Morserino in a future column, but let's get back to batteries. The kit did not come with a battery. Instead, it was suggested that one purchase a 600 mAh LiPo battery commonly used for powering drones. I found this battery on Amazon and purchased a six pack of them, thinking that I'd find uses for the other five in some project or another.

Well, sooner than expected, I did find another application for one of the batteries. I'm building a little Arduino project for a client, and I reckon that this, or one with more capacity, will make a great power source for the project.
Now, I have two immediate challenges:
1. Figure out how to charge the battery.
2. Figure out how to connect it to the Arduino.
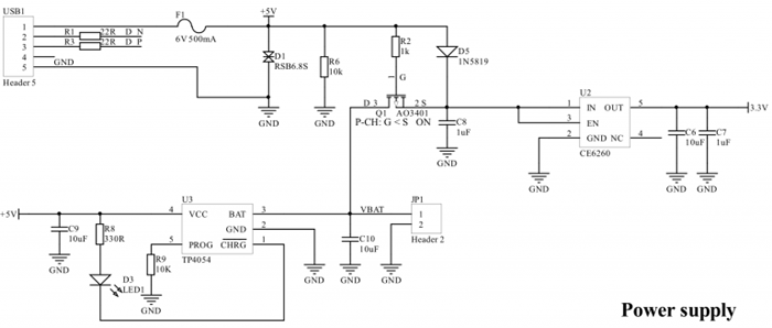
On the Morserino, the battery plugs directly into a connector on the bottom of the computer board (the white board with the LED display). I knew that connecting the 5V line from the USB connector directly to the battery was a no-no, but I'd lent out the Morserino to a friend, and I didn't have the schematics for the board. So, how they managed to charge the battery from the USB port was a bit of a mystery.
I emailed Willi, OE1WKL, the designer of the Morserino, and he sent me a wealth of information. There actually is a battery-management IC, the TP4054, on the board:

He also gave me the part number for the battery's mating connector. He said, "The mating connector for the Molex connector on the battery is a Molex 51006. It is sometimes referred to by vendors as 51005 female, but 51005 is the connector on the battery." You can, of course, buy pre-made cable assemblies on Amazon (https://www. amazon. com/gp/product/B07P54QTR8).
You can also buy lithium battery charging modules (https://www.amazon.com/gp/product/B01LZSC7I8). These modules have a TP4056 on them, which is similar to the TP4054. It's amazing to me that you can purchase ten of these things for less than seven bucks.
So, that's where I'm at right now. Once I get the modules and cables, I'm going to hook it all up and get the Arduino system running from the battery. The next step will be to integrate a small solar panel and run the whole thing from solar power, hopefully.
=============================
Dan Romanchik, KB6NU, is the author of the KB6NU amateur radio blog (KB6NU.com), the "No Nonsense" amateur radio license study guides (KB6NU.com/study-guides/), and one of the hosts of the No Nonsense Amateur Radio Podcast (NoNonsenseAmateurRadio.com). He often wonders if he can learn things fast enough.